网站首页
关于桓泰
公司简介
组织机构
资质荣誉
发展历程
企业文化
新闻动态
公司新闻
行业动态
通知公告
产品与应用
水质监测
采样器
数采仪
运维服务
气体监测
比对服务
项目案例
合作客户
招贤纳士
联系我们
English
简体中文
网站首页
关于桓泰
公司简介
组织机构
资质荣誉
发展历程
企业文化
新闻动态
公司新闻
行业动态
通知公告
产品与应用
水质监测
采样器
数采仪
运维服务
气体监测
比对服务
项目案例
合作客户
招贤纳士
联系我们
English
通知公告
首页
>>
新闻动态
>>
通知公告
公司新闻
行业动态
通知公告
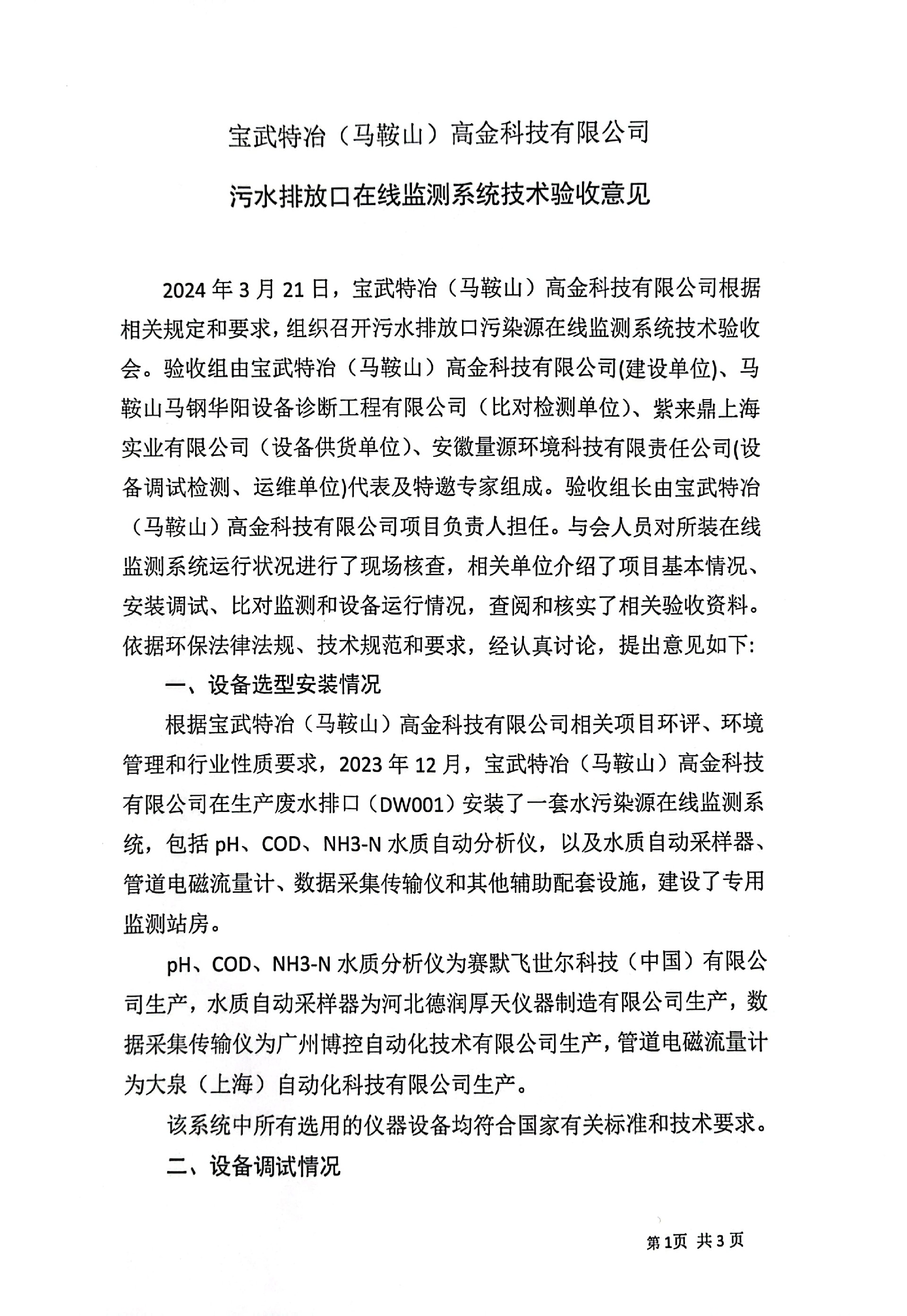
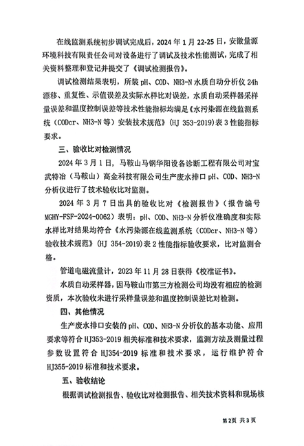
宝武特冶(马鞍山)高金科技有限公司—污水排放口在线监测系统技术验收意见
发布日期:2024-03-25
浏览次数:
0
上一篇:
芜湖国风塑胶科技有限公司—污水排口污染源在线监测系统
下一篇:
芜湖明珠隔膜科技有限公司蒸汽锅炉排放口烟气连续监测系统技术验收意见
热线:400-004-7989
电话:0555-2780978